Стандарт Энерго

400120, г. Волгоград, ул. Елабужская, д. 64

тел: +7 (8442) 98-98-83; +7 (917) 338-98-83

e-mail: standart-energo@mail.ru

 
 
О Компании
Документы
Каталог
Вопросы
Галерея
Сертификаты

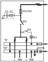
ВРУ-4СЭ-400-125-УХЛ4

Тип ВРУ-4СЭ Ном. ток. А Принципиальная схема Элементы на схеме Ширина панелей
Обоз. Наименование
ВРУ-4СЭ-400-125-УХЛ4 400 ВРУ-4СЭ-400-125-УХЛ4 QS1 Блок — выключатель 400А 450
FU1-FU3 Предохранители 400А
SF1 Автоматические выключатели
EL1 Лампы накаливания
C1-C3 Конденсаторы

 

Яндекс.Метрика