- Описание — ВРУ-4СЭ
 - Список устройств
 - Схемы БУО
 - Таблица соответствия
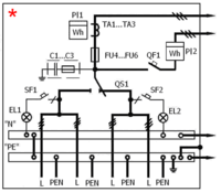
 - ВРУ-4СЭ-400-114-УХЛ4
 
ВРУ-4СЭ-400-114-УХЛ4
* - вводно-распределительная панель предназначена для питания электрооборудования и цепей управления средств пожаротушения, цепей сигнализации противопожарных устройств, эвакуационного освещения и других необходимых для оповещения и ликвидации пожара электроприемников.
